OGC GeoPackage文件和数据格式
2025年07月25日 19:28
GISBox是一站式三维 GIS 数据编辑、转换、发布平台,支持 OSGB/GEOTIFF/RVT 等多种 GIS 格式编辑,转换为 3DTiles/Terrain 等并发布。
简介
**GeoPackage **是一种轻量级、高性能地理空间信息交换和存储格式,由开放地理空间联盟 (OGC) 标准化。与 Shapefile 或 GeoTIFF 等传统多文件格式不同,GeoPackage 将所有空间和属性数据存储在单个 SQLite 数据库文件(.gpkg 扩展名)中。 GeoPackage 专为移动设备和网络应用程序而设计,特别适合存储容量和性能有限的环境。

文件结构
GeoPackage 文件可以包含地理空间数据,例如:
- 矢量数据(点、线、多边形)
- 栅格数据(平铺图像)
- 坐标参考系统信息(CRS)
- 元数据、样式和扩展属性
优点
- 单一文件管理:所有空间和非空间数据都存储在单一文件中,便于管理。
- 兼容性强、标准化:是 OGC 制定的国际标准,得到众多 GIS 工具的支持。
- 轻量快速的数据访问:即使在移动和 Web 环境中也能快速访问。
- 同时支持矢量和栅格数据:一个包中可以处理多种数据格式。
- 可扩展的结构:您可以添加自己的表和属性。
缺点
- 文件体积可能变大:由于 SQLite 的特性,存储大量数据容易导致文件变得臃肿。
- 不适合同时编辑:因为基于 SQLite,所以多个用户同时写入有限制。
- 与一些旧软件的兼容性问题:较旧的 GIS 软件可能不兼容。
- 事务处理注意事项:需要适当的事务管理来维护数据完整性。
应用场景
在 Android 和 iOS 等移动设备上离线显示和编辑地图。在网络连接困难的地区提取和记录数据。有助于在不同组织和系统之间交换地理信息。支持快速、轻量级的无服务器配置。适用于需要高便携性和一致性的现场使用。
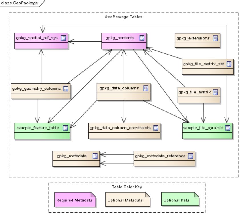
示例图
- GeoPackage 表概览。

- GeoPackage-WorldWind。

文件打开方式
- GeoPackage 文件导出界面截图。

- GPKG 要素属性编辑界面截图。

相关 GIS 文件
FBX
WB
XML
E00
参考资料
- https://www.geopackage.org/
- https://worldwind.arc.nasa.gov/android/tutorials/geopackage/
- https://blog.csdn.net/dayuhaitang1/article/details/127188323
- https://baijiahao.baidu.com/s?id=1717667004653205624픴=spider&for=pc